金融機構進軍幣圈:EDX 交易所開張、貝萊德叩關比特幣 ETF
#539
嗨,早!
先來宣布一項會員新功能 —— 推薦獎勵。只要以自己的專屬連結推薦 1 個人付費訂閱區塊勢,你就能獲得 1 個月的會員獎勵。推薦 3 個人,獲得 3 個月。推薦 5 個人,就能獲得 6 個月獎勵。歡迎大家使用!進入正題。
最近大家似乎都看到熊市結束的一絲曙光,比特幣價格重新站上 3 萬美元。目前人們普遍認定這波幣價上漲,是受惠於近期金融機構進軍幣圈的新聞,讓企業、個人有更多管道買賣加密貨幣。這篇文章討論金融機構進軍幣圈會對市場造成哪些影響?先從黃金開始。
投資黃金
比特幣就(像)是一種數位黃金。未來人們投資比特幣,很可能會像投資黃金一樣簡單,在銀行、券商都可以買得到。也有不少人看好比特幣的市值,總有一天會超越黃金,成為人們首選的避難資產。
近期俄羅斯局勢動盪,黃金價格應聲上漲。俄羅斯人買黃金,想的是逃難。萬一政府垮台,黃金會比盧布更保值。但對台灣人來說,這時候投資黃金純粹是要賺價差。俄羅斯人要拿到實體金條才安心,但台灣人只要透過黃金存摺或 ETF 投資即可,很少人會想自己保管金條。
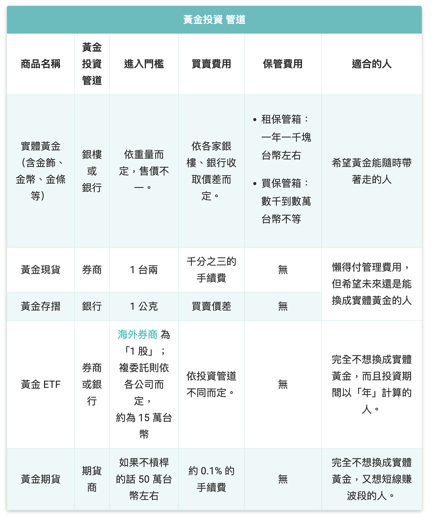
這凸顯兩種不同需求。戰亂時,人們希望自己保管(去中心化),眼見為憑。和平時,人們信任機構(中心化),求投資方便。下圖是網路上整理的黃金投資管道一覽表。越容易換回實體黃金的管道,買賣價差越大,還需要支付保管費用。而越是「憑空買賣」的管道,不只市場效率越高也沒有保管費。畢竟那些數字背後講求的是信任,哪有什麼保管費。
越成熟的資產,投資管道就越多元。以往人們投資比特幣,十之八九都是註冊交易所買賣。加密貨幣交易所普遍可以讓人們提領比特幣到個人錢包,就像黃金存摺可以提領金條。但實際上,絕大多數人,包含企業恐怕壓根沒想要自己保管加密貨幣,只是想要賺價差。
近期有些華爾街金融機構開始佈局交易所與投資商品,而這些服務或商品講求高度信任,多數情況不能提幣,優勢則是分工精細,而且市場效率更高。
EDX 開張
根據《華爾街日報》報導:
由 Citadel 證券、富達投資、嘉信理財合資成立的交易所 EDX Market 在近幾週已經開始營運。儘管幣圈受到美國 SEC 的嚴格監管且已經歷 18 個月的市場寒冬,但一些華爾街公司仍然對加密貨幣感興趣。
EDX 參考傳統金融市場做法,與市面上的交易所運作方式不同。EDX 是一種非託管交易所,也就是它不直接持有客戶的資產。EDX 只營運市場,讓各家公司透過平台商定價格後,再執行代幣和…



